File:POST chart.dot.svg
Jump to navigation
Jump to search
Size of this PNG preview of this SVG file: 800 × 403 pixels. Other resolution: 320 × 161 pixels.
Original file (SVG file, nominally 3,106 × 1,563 pixels, file size: 29 KB)
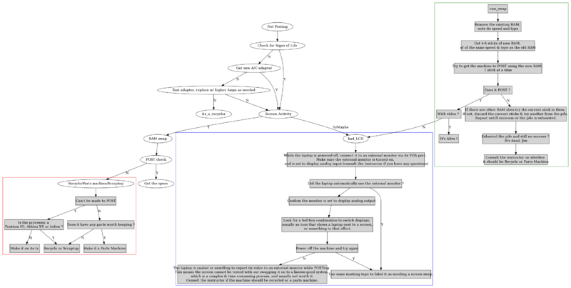
The newer, work in progress POST troubleshooting steps for laptop
File history
Click on a date/time to view the file as it appeared at that time.
| Date/Time | Thumbnail | Dimensions | User | Comment | |
|---|---|---|---|---|---|
| current | 14:47, 14 April 2012 | 3,106 × 1,563 (29 KB) | Jtate (talk | contribs) | RAM swap sub-graph added | |
| 17:48, 7 April 2012 | 2,518 × 1,390 (22 KB) | Jtate (talk | contribs) | The newer, work in progress POST troubleshooting steps for laptop |
You cannot overwrite this file.
File usage
There are no pages that use this file.