Difference between revisions of "User:Ragnabomb/scratch1"
Jump to navigation
Jump to search
m (added notes and edited) |
|||
| Line 1: | Line 1: | ||
| − | == Cell Phone | + | == Cell Phone Makes == |
[[Samsung]], [[Motorola]], [[LG]], [[Nokia]], [[BlackBerry]], [[Other]], [[Other2]] | [[Samsung]], [[Motorola]], [[LG]], [[Nokia]], [[BlackBerry]], [[Other]], [[Other2]] | ||
| − | == Cell Phone Testing Flow Chart | + | Because this is all a work in progress we need as much help as possible, if you learn if a particular model of |
| + | phone does/n't use a master reset please add it to discussion on this page, or on the particular make page, or | ||
| + | write a note and leave it in the little yellow testing box. | ||
| + | |||
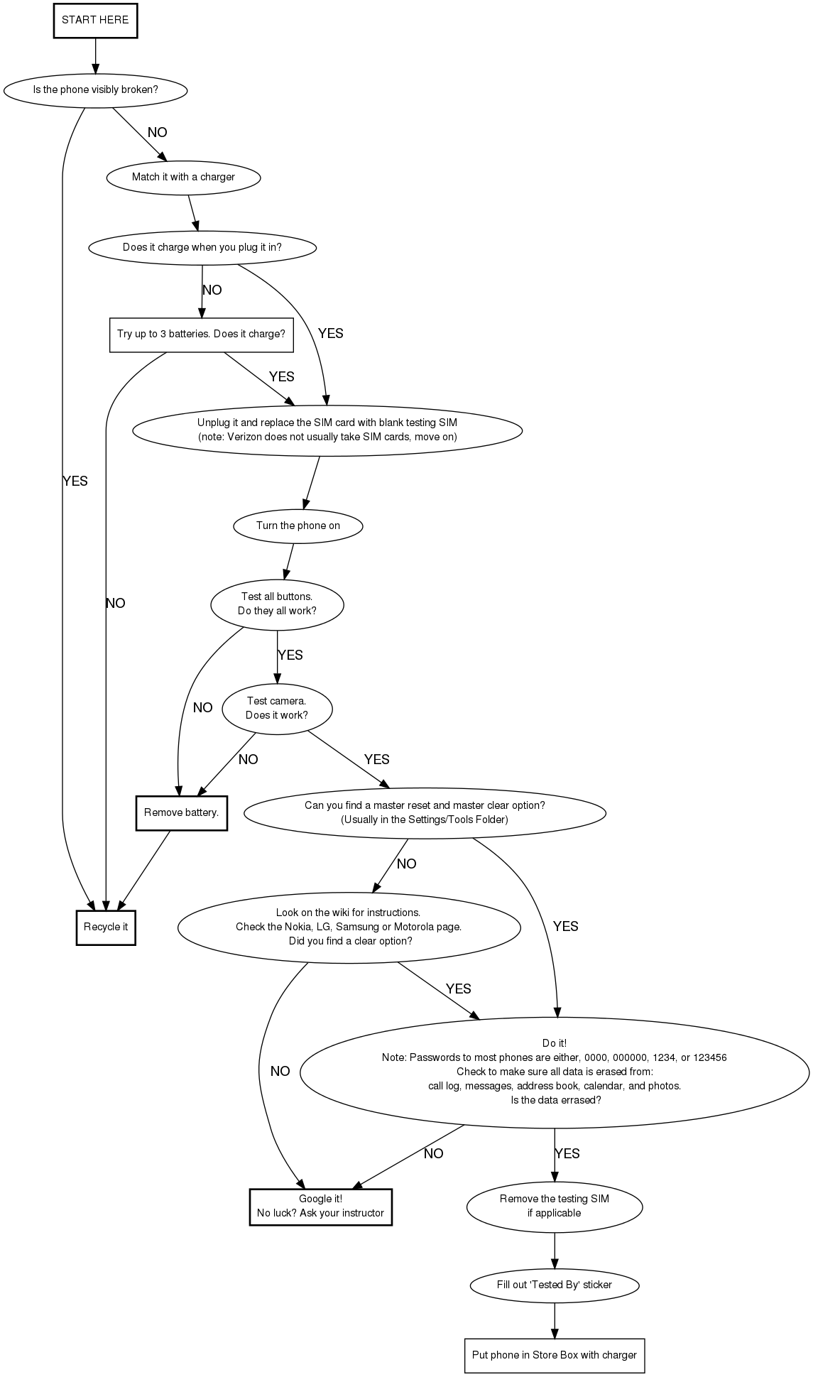
| + | == Cell Phone Testing Flow Chart | ||
<graphviz> | <graphviz> | ||
Revision as of 09:48, 22 April 2010
Cell Phone Makes
Samsung, Motorola, LG, Nokia, BlackBerry, Other, Other2
Because this is all a work in progress we need as much help as possible, if you learn if a particular model of phone does/n't use a master reset please add it to discussion on this page, or on the particular make page, or write a note and leave it in the little yellow testing box.
== Cell Phone Testing Flow Chart
